开云kaiyun平台-老实人!姆巴佩带伤出战,只为力保阿隆索帅位
据法国《队报》披露,姆巴佩在西班牙超级杯决赛中不顾膝...
2026-01-17
17
据法国《队报》披露,姆巴佩在西班牙超级杯决赛中不顾膝...
根据《马卡报》的报道,随着阿韦洛亚上任皇马一线队主教...
GIF-火箭现场观众寥寥...
近期北京首钢队遭遇了二连败,先后输给山东高速男篮和深...
北京时间1月14日,NBA常规赛,雷霆以119-98...
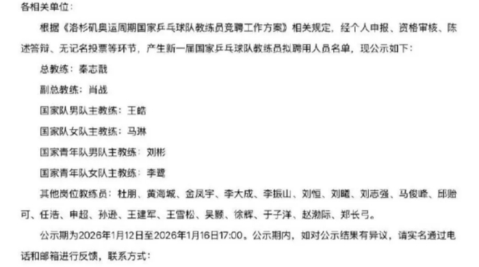
中国乒协正式公示,国乒新教练班组基本确定,教练队伍也...
虎扑01月14日讯 2025PUBG年度TOP20选...
央视网消息:北京时间1月12日,NBA常规赛继续进行...
1月10日讯 昨天NBA常规赛,独行侠114-116...
1月7日CBA常规赛,北京队以88-83的比分艰难战...
开云(中国)kaiyun·官方网站-网页版登录入口
开云(中国)kaiyun·官方网站-网页版登录入口;秉承专业态度,整合优质体育赛事、真人娱乐、电子竞技、棋牌游戏等特色内容。开云kaiyun致力于提供便捷流畅的用户体验,打造人性化操作界面,支持跨平台访问,让娱乐随时相伴。
友情链接
